http://www.wenlvzaixian.net 时间:2021-10-11 来源:文旅在线
2021年10月9日在武侯区民政局、望江路街道党工委、街道办事处、望江路街道国际音乐社区发展治理基金支持下,由成都市民政局、中共成都市武侯区望江路街道工作委员会、成都市武侯区人民政府望江路街道办事处主办,望江路街道社区治理支持中心、望江路街道社会工作服务站、成都市武侯区你我他社区治理行动与研究中心、成都市锦江区爱有戏社区发展中心承办,望江路街道社区社会组织联合会(以下简称联合会)、郭家桥社区、老马路社区、棕东社区、新生路社区、共和路社区协办,开展的望江路街道社区社会组织联合会总结表彰会暨第二期“乐益”计划”启动会在郭家桥北街顺利举行,本次活动邀请到望江路街道调研员陈先军、武侯区社建中心杨燕、武侯区社会治理创新服务园冯婷、爱有戏总干事申权以及48家联合会会员单位,活动覆盖300余人。

活动开始之初由到望江路街道调研员陈先军致辞,陈先军对望江路街道社区社会组织联合会成立一年多以来所做的工作表示由衷的肯定,并表示希望联合会在未来,继续按照《章程》规定的各项任务,不断完善工作机制和各项制度,进一步加强自身建设,不断探索新的工作思路和方法,切实提高工作水平。之后是武侯区社会治理创新服务园(以下简称服务园)冯婷讲话,冯老师介绍了服务园从人才发展、项目运营、资源整合等各个方面为社会组织提供支持和帮助。定期开展社会组织能力及项目运营能力的培训活动,包括社会工作基础理论、社区工作方法/技术、项目计划启动、项目监测评估等,对入园孵化的社会组织进行全方位能力的提升。
社区是城市治理的“最后一公里”,也是党和政府联系群众、服务群众的神经末梢。望江路街道始终重视社区社会组织在社区发展治理体系的力量,为支持社区社会组织发展、搭建社区社会组织参与平台,结合辖区内社区社会组织需求及意愿,2020年7月成立社区社会组织联合会,社区社会组织联合会是望江路街道在社区社会治理的创新和尝试。联合会理事长余懋勋老师介绍联合会成立一年以来的运营情况,表示之后联合会将对社区发展治理的公共事务进行支持,对街道社区发展治理中具有关联性的事务进行公共决策,进行代表性发声,积极贯彻执行“四联工作法”,推动资源联用、活动联办、经验联学、项目联动。此次活动也联动了武侯区望江路社会工作服务站,开设“乐意计划”微心愿墙,进行困难群众微心愿宣传活动,号召与会人员积极参与到困难群众微心愿的认捐活动中来,为完善社会救助服务网络、关爱社会困难群体做出了一份贡献。



(联系电话/微信号:19934467212 联系地址:郭家桥南街2号附1号)
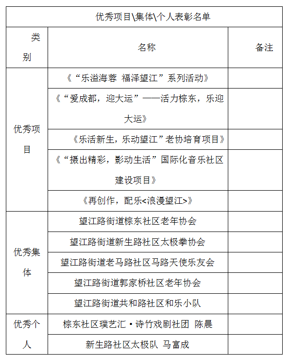
紧接着就是新会员单位的入会仪式以及优秀社会组织项目的品牌路演,从优秀项目\集体\个人表彰等几个方面对第一期“乐益计划”进行活动总结,一方面是对第一期“乐益计划”优秀项目\集体\个人给予肯定,肯定大家的努力,另外一方面通过优秀社会组织、项目的品牌路演,分享优秀经验,鼓励更多的社区社会组织积极申请第二期“乐益计划”,为第二期“乐益计划”的发包做准备。联合会副理事长罗素华老师表示,第二期“乐益计划”将继续体现“党建、联合、公益”的特点,推动望江路街道社区社会组织提档升级。同时积极争取政府有关部门和社会各界的支持,发挥联合会在政府与社区社会组织之间的桥梁和纽带作用。




望江路街道大力支持辖区内社区社会组织的联合发展,此次活动联合望江路街道社区治理支持中心、望江路街道社会工作服务站、望江路街道社区社会组织联合会,通过与社区、社会组织、社区社会组织、社工以及社会慈善力量合作,建立“五社”联动机制,那以什么样的方式支持、支持什么项目?紧接着由望江路街道社区社会组织联合会理事长余懋勋、副理事长罗素华为我们发布望江路街道国际音乐发展治理基金——第二期“乐益”计划项目的议题,第二期“乐益计划”的项目议题在上一年度增“助成国际化音乐社区建设”“助力大运会氛围营造”“助推公共卫生安全体系构建”“共助参与式环境治理行动开展”四个议题的基础上新增议题“党组织服务群众”,通过挖掘、带动党员志愿者、入党积极分子、居民志愿者参与社区志愿服务,以社区为载体,通过多种组织多种活动形式,充分发挥党员在社区建设、社区管理、社区服务中的先锋模范作用和骨干作用,做到“党员亮身份、服务身边人”,以提升党组织服务群众的能力。五项议题均获48家联合会会员单位半数以上通过。
相信通过“五社”联动的机制、并在望江路街道国际音乐社区发展治理基金“乐益计划”的扶植下,望江路街道的社区发展治理、社区社会组织一定能取得不同凡响的成绩。
[ 责任编辑:刘柳 、王萍]